ͼƬ 我国劳动力成本核算体系及其缺陷分析_亚洲体育官网_dafa888体育-在线|下载

亚洲体育官网_dafa888体育-在线|下载

当前位置:主页 > 毕业论文 > 管理学 > 成本管理 > >

我国劳动力成本核算体系及其缺陷分析

来源::未知 | 作者:亚洲体育官网_dafa888体育-在线|下载 | 本文已影响
劳动力成本是劳动力市场、产品市场和货币市场实现均衡的核心变量之一,对就业、总产出、通货膨胀和对外贸易等宏观经济变量具有十分重要的影响。劳动力成本是一个比较宽泛的概念,按照国际劳工组织(International Labour Organization,ILO)的定义,劳动力成本(Labour Cost)除了涵盖职工的工资(Wage)、所得(Earning)、薪酬(Compensation)之外,还包括雇主承担的职工住房成本、职业训练成本、工人招聘费用以及雇佣员工发生的税收成本等。我国学者也认为,劳动力成本应当包括职工工资总额、职工福利基金、职工保险金和公积金以及职工教育培训费用,以反映雇佣社会劳动力所支付的全部费用(唐庆银,2000)。科学度量劳动力成本,需要构建一套完整的指标体系。

  目前我国对劳动力成本的计算,依据的是国家统计局和劳动社会保障部建立的窄统计口径的“职工工资”核算体系。随着国内经济形势的不断发展变化,“职工工资”并不能准确反映出我国劳动力的真实构成,不能客观反映出社会用工的真实成本,存在较多的问题和缺陷,需要进一步的调整和改进。

  一、目前我国的劳动力成本核算体系

  我国把全社会的就业人员分为职工、再就业的离退休人员、私营业主、个体户主、私营企业和个体就业人员、乡镇企业就业人员、农村就业人员以及其他就业人员八大类。其中,职工、其他就业人员(包括再就业的离退休人员、民办教师、各单位外方和港、澳、台方工作人员),通过劳动取得工资和劳动报酬,被界定为“单位就业人员”,属于“劳动报酬”统计范围。与之相对应,私营业主、个体户主、农村就业人员拥有自己的生产资料,获取的是经营性收入,不属于“单位就业人员”范畴。私营企业和个体就业人员、乡镇企业就业人员(受私营企业主、个体户和乡镇企业雇佣人员)虽然也是通过劳动获取报酬收入,但是其劳动收入目前尚不统计入“劳动报酬”。我国对全社会就业人员的划分如图1所示。

 

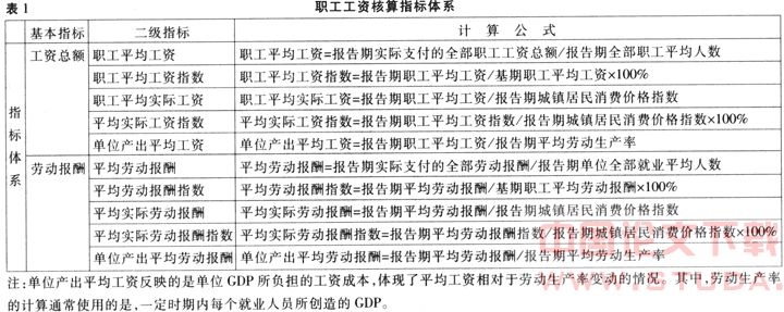
  在一定时期内,各单位直接支付给本单位全部职工的劳动报酬总额被称为“工资总额”。各单位支付给职工的劳动报酬以及其他根据有关规定支付的工资,不论是否计入成本,不论是以货币形式支付的还是以实物形式支付的,均应列入“工资总额”的计算范围。“工资总额”的计算如公式(1)所示。

  工资总额=计时工资+计件工资+奖金+津贴+补贴+加班加点工资+特殊情况下支付工资(1)

  与“工资总额”相对应,各单位在一定时期内直接支付给本单位全部就业人员的劳动报酬总额被称为“劳动报酬”,其在数值上等于职工工资总额和其他就业人员劳动报酬总和。劳动报酬=职工工资总额+其他就业人员劳动报酬(2)

  围绕“工资总额”和“劳动报酬”基本指标,可以派生出若干二级指标(表1)。所有指标共同组成了我国目前的“职工工资”核算体系。

  二、我国劳动力成本核算的缺陷

  从目前看,我国对劳动力成本的统计核算已经明显滞后于国内经济发展的需要,主要体现在以下几个方面。

  (一)统计口径较窄,不能反映保险、培训等较大范围劳动力成本变动

  我国对“职工工资”的统计,长期以来归为“人口与就业”大项,主要是从劳动者角度核算其基本收入来源;并不是从雇主角度核算其综合用工成本。前者与经济总需求相联系,而后者影响的是经济总供给,两者并不属于同一范畴,因而从严格意义讲,目前我国并没有真正反映劳动力成本的指标。已有的“职工平均工资”、“平均劳动报酬”等指标只能部分反映劳动力成本的变动情况。

  值得一提的是,我国劳动和社会保障部从2004年12月开始着手建立的行业人工成本信息指导制度,人工成本不仅包括雇佣劳动力所支付的工资、劳动报酬等直接成本,还包括社会保险费用、福利费用、教育费用、劳动保护费用、住房费用等间接成本。“人工成本”较为全面地反映了社会用工总成本,是衡量劳动力成本的较好指标。

  根据2005年人民银行研究局对全国部分地区企业人工成本的抽样调查结果,宽口径的人均人工成本要明显高于窄口径的“职工平均工资”。以上海地区为例,2000—2003年上海人均人工成本要远远高于同期职工平均工资,而且两者差额呈不断扩大之势(如图2所示)。按照目前的统计口径,会大大低估我国的劳动力成本。

  统计数据显示,2003年上海地区企业在岗职工年平均工资为27304元,比同期人均人工成本49341元低22037元,仅为人均人工成本的55.34%.尽管目前工资报酬在我国企业人工成本中还占较大比例,但是可以预见,随着中国经济的持续发展,医疗、养老、失业保险制度的不断完善和劳动者素质的日益提高,工资报酬在人工成本中所占比重会逐步下降。如果仍以“职工平均工资”和“平均劳动报酬”等指标来反映劳动力成本,其偏差将会越来越大。

  (二)统计范围偏窄,不能反映我国劳动力的真实构成

  目前我国对“工资总额”和“劳动报酬”的统计仅仅局限于“单位就业人员”的狭小范围,而将乡镇企业和个私企业就业人员排斥在外,并不能反映目前我国劳动力的真实构成。

  从劳动力的存量构成看,据《中国劳动统计年鉴(2005)》的数据,2004年我国“单位就业人员”总数为1.11 亿人,仅仅相当于同年全国就业总人数(7.52亿人)的14.76%,相当于城镇就业总人数(2.65亿)的41.89%.绝大部分的全国就业人口和城镇就业人口并没有被“职工工资”核算体系所覆盖(其中仅游离在统计范围外的城镇私营和个体就业人数就高达5515万人)。“职工平均工资”只是少数人的平均工资。

从劳动力构成的动态变化看,据中国劳动和社会保障部最新公布的“2006年第3季度部分城市劳动力市场供求状况分析”,在城市劳动力市场需求中(不含乡镇企业),企业用人占主体地位,所占比重达96.4%.而在企业用人需求中,私营企业的用人需求最大,其需求比重为25.9%;个体经营企业的用人需求比重也较大为 9.3%,超过国有、集体企业(7.2%)、外商投资企业(7.9%)和港澳台投资企业(5.5%)。据此推算,私营和个体企业的用人需求已经占到城市劳动力市场需求的34%.没有任何理由将城市劳动力市场中如此庞大而且不断增加的私营和个体企业就业人员排斥在“职工工资”的统计范围之外。

  (三)指标体系不健全,不能反映劳动力市场的结构性特征

  大量研究表明,目前我国的劳动力市场存在城乡二元结构,在城镇劳动力市场内部又存在着城市工和农民工市场二元结构。在城市工市场中,工资水平较高,且有较完善的社会保障制度和较高的工作稳定性。而在农民工市场由于传统体制惯性等因素,就业机会、工资待遇、社会保障等方面受到普遍歧视(谢嗣胜、姚先国,2006)。在每个劳动力市场内部,劳动力是自由流动的,但是在两个市场之间则不流动,即使流动,身份也是固定的(胡放之,2005)。对劳动力成本的衡量,不能脱离我国劳动力市场的二元结构,目前我国劳动力成本核算所使用“职工平均工资”、“平均劳动报酬”等均值指标会掩盖掉城乡之间,城市工与农民工之间劳动力成本的巨大差异。

  农民工虽然是城镇劳动力市场中的弱势群体,却为数众多。据《中国农民工问题研究总报告》(2005),目前我国外出农民工数量为1.2亿人左右;如果加上在本地乡镇企业就业的农村劳动力,农民工总数大约为2亿人。其中仅进城务工的农民工人数已经占到城镇就业总人数(2.65亿)的45.28%,是“单位就业人员”总数(1.11亿)的1.09倍。单从人数上看,农民工群体已经成为我国劳动力市场的重要组成部分,农民工工资变动会对全社会劳动力成本产生重要的结构性影响。

  如果以农村户口员工数超过50%为标准,根据《中国劳动统计年鉴(2005)》的数据,可以将所有行业分为两大类。第一类是农林牧渔业、采矿业、制造业、建筑业、批发零售业、住宿餐饮业和居民服务其他服务业7个行业,其使用的农村劳动力数量超过50%;第二类是电力燃气水的生产供应业、交通运输仓储邮政业、信息传输计算机软件业、金融业、房地产业、租赁商务服务业等12个行业,使用的农村劳动力数量不足50%.我们对两大类行业的职工平均工资进行分类研究。

  20世纪90年代初期,各行业“职工平均工资”差距不大,随着改革深入各行业收入差距逐渐扩大,“职工平均工资”呈发散形态。比较图4、图5可以看出,从90年代中后期开始,使用农村劳动力超过50%行业的“职工平均工资”在数量和增长速度上均落后于全国平均水平。而使用农村劳动力不足50%行业的“职工平均工资”在数量和增速上则高于全国平均水平。正是由于90年代后大量农民工进入制造业、建筑业、批发零售业、居民及其他服务业这些竞争性领域,大大压低了这些行业的平均工资水平,使得整个社会的劳动力成本产生分化,形成竞争行业和非竞争行业的二元结构。

  近年来我国工资成本大幅上升,但是农民工的工资却增长缓慢,与城镇职工工资收入的差距不断增大,使得一些用工比较集中的地区甚至出现“民工荒”现象。据劳动和社会保障部的调查显示:珠江三角地区12年来月工资只提高了68元,外来农民工月平均工资一直以来维持在650 —750元之间,无论是从绝对水平,还是增长速度上看,与同期官方统计的职工平均工资都形成巨大反差。

  三、结论和政策建议

  经济统计要准确反映社会经济活动的真实情况,要为经济管理部门的宏观决策提供正确的依据。劳动力成本关系到我国制造业的国际竞争力,劳动力成本上升过快也会对通货膨胀产生潜在压力,从而对中央银行的货币政策决策产生影响。当今西方成熟的市场经济国家,对于劳动力成本统计问题都非常重视。早在1999年,国际劳工组织(ILO)和OECD的专家就合作完成了“劳动力市场关键性指标”(KILM)项目,该项目建立了对劳动力市场多种指标和特征进行国际比较的统一框架。按照这一框架,各国对于劳动力成本统计应当覆盖到全社会所有就业人员;对于劳动力成本的计算应当包括工资、保险福利费、教育培训费等因雇工所发生所有直接和间接费用支出。目前无论从覆盖范围、还是统计口径角度看,我国现行的职工工资统计制度与西方发达国家存在较大差异,也不能完全满足宏观经济管理部门的需要。针对目前我国在劳动力成本统计核算方面的不足,我们认为应该从以下几个方面加以改进。

  (一)转变低成本竞争观念,充分认识劳动力成本统计工作的重要性

  劳动工资统计是国民经济统计的重要组成部分,不仅为党和国家及各级政府制定有关政策和宏观调控提供依据,而且已逐步成为全社会各方面的需要“,做好劳动力成本的统计工作意义重大,必须引起有关方面的高度重视。首先我们要彻底转变劳动力成本越低越好的旧观念,实践已经证明单纯靠低劳动力成本进行竞争的道路已经是越走越窄。加强劳动力成本的基础核算工作,有助于我们了解和关注我国劳动力资源的基本状况,促进社会各界加大对人力资本的投入,提高劳动者的综合素质,转变低工资、低投入、低效率、低效益的粗放型的经济增长方式,实现国民经济又好又快发展。

  (二)扩大统计口径和统计范围,全面科学核算劳动力成本

  在对劳动力成本进行统计核算过程中,应当更多站在雇主角度,全面综合计算工资报酬、社会保险、教育培训等直接、间接费用,客观反映劳动力的综合用工成本,为国家制定正确的宏观管理政策提供依据。劳动力成本的统计范围应当覆盖到所有获取劳动报酬的就业人员,这当然包括我国乡镇企业、个体私营企业的就业人员。尤其是乡镇企业就业人员的劳动力成本,很大程度上反映了农民工的用工成本,应当有针对性地率先建立典型调查制度。

  (三)完善劳动工资统计制度,扩大劳动力成本统计范围

  目前我国对劳动工资的统计是建立在正规单位的年报和定期报表制度的基础之上,不能反映私营、乡镇、个体企业等“非正规单位”和规模以下未建立统计报表制度企业的劳动力成本变动情况。应该在完善统计报表制度的基础上,建立劳动力成本的抽样调查制度,以扩大劳动力成本统计范围。行政事业单位可以按单位从业人员多少进行抽样;规模以上企业按行业结合主营业务收入多少和经济类型抽样;规模以下企业(单位)和个体户按行业、营业收入、规模抽样,推断出总体总量指标,以增加劳动力成本统计的覆盖范围。

  (四)建立基础数据平台,完善劳动力成本指标体系

  加强劳动力成本信息的收集和分析,需要政府加大有关投入,责成或设立有关机构,将其作为一项关系到我国经济社会总体协调发展的重要任务来抓,建议由政府建立一个包括国外发达国家、发展中国家和我国各个行业和地区的劳动力成本基础数据库。同时,改进完善统计方法和指标体系,力争获取全面、准确的劳动力成本信息,为政府的决策提供参考。例如,目前我国对劳动力成本的统计核算采用的是基本都是均值指标,均值指标只有在方差较小的条件下才能说明问题。农民工与城市工用工成本存在较大差异,是目前我国劳动力市场的阶段特征。应当增加结构性指标来完善劳动力成本的统计核算。

  (五)加强统计基础工作,提高劳动力成本统计质量

  为了从源头上保证劳动力成本的统计质量,应该加强劳动力成本统计的基础工作,要求基层单位建立统一的劳动力统计台帐,健全与劳动力成本统计资料相关的各种原始记录和凭证等统计基础工作。同时加强对劳动力成本统计人员的培训工作,包括统计职业道德和业务知识培训;还要进一步加强统计法制宣传工作,加大统计执法力度,对统计违法行为严厉查处,保证统计数据的真实、可靠,更好的服务社会。


亚洲体育官网_dafa888体育-在线|下载

热榜阅读TOP

本周TOP10

中国汽车企业成本战略探讨

中国汽车企业成本战略探讨

摘要:进入21世纪,中国作为当今世界最大的潜在汽车市场,激烈的市场竞争是中国汽车工业企业无法避免的,...