论文关键词:农业保险 财政支持 经营体系
论文摘要:随着社会经济的不断发展,农村经济体制改革不断深化,我国农业保险面临着新的挑战。但是由于农业保险的特殊性,不能完全采用纯商业保险的运作方式,在整个保险业迅速上升的同时农业保险严重滞后,阻碍了农村经济的增长。文章从政府、保险公司、农民和保险市场四个角度讨论农业保险发展的现状,分析存在的问题,并提出对策建议。
我国农业保险发展现状令人担忧
农业保险是指专为农业生产者在从事种植业和养殖业生产过程中遭受自然灾害和意外事故造成的经济损失提供保障的一种保险。我国作为农业大国,农业是整个国民经济的基础,但我国农业是弱质产业,是农业灾害较重的国家。例如2002年全国农业受灾面积达47119千hm2,成灾面积达27319千hm2。自然灾害已经严重威胁农业生产,也损害了农民的正常生产生活,一旦遭受自然灾害或发生意外事故,仅靠单家单户的力量根本不能解决问题。目前农业实行家庭联产承包责任制后,单户农民成为风险的主要承担者,生产规模小,分布分散,对各种风险的抵御能力低下。但目前的状况,一方面,农业保险作为有效的风险转移管理办法,能够很好为农民的生产经营提供保障,农业和农村经济的发展迫切需要农业保险的支持和保护,我国农业保险具有潜在的发展力和巨大的市场空间;但另一方面,由于我国农业科技发展水平不高,没有形成规模化生产,单户的小规模生产使得农业生产成本较高,农民收入很难提高,农民可支配收入少使得农民对相对较高费率的农业保险望洋兴叹,旺盛的需求在目前各种矛盾的冲突下却得不到满足,并导致目前我国农业保险供给的不断萎缩,我国的农业保险开始于20世纪50年代。中途因”左”倾思想的误导,1985年被迫停办,1982年重新开始尝试。
20多年来,农业保险的发展取得了一定的成绩,险种逐步增加,保险面不断扩大,保费收人大幅增长,显示了农业保险在抗灾救险、稳定经济中的补偿作用。然而在1996年以后,随着中国人民保险公司向商业性保险公司转化,加上我国农村经济体制改革突破了传统的集体农业经营模式,经营农业保险的商业保险公司因为该业务亏损而逐渐淡出该领域,全国的农业保险大范围减少,保险业务发展陷入萎缩状态,见表1。资料显示我国农业保险经营情况一路下滑,无利可图,保险公司因为迫于政府的强制只能艰难支撑,牺牲农业保险的经营规模也就成了保险公司缓解亏损压力的唯一办法。
此外,我国已经加入WTO,当前的农业保险问题越来越突出,其他产业都有保险保障,而农业方面只有一些临时的救济或捐助,并无很好的保证。我国的农业保险没有形成规模,与农业发展新阶段和WTO框架下的要求很不适应,农业保险发展现状令人担忧。

问题与原因分析
1.保险公司有效供给不足
(1)农业保险经营主体缺位。1982年我国农业保险恢复之初由中国人民保险公司经营,在计划经济体制下农业保险的亏损由国家通过免征部分税收扶持才能艰难维持生存。1996年各保险公司向商业化改造,农业保险业务也由此转向商业化经营。商业化经营是以追求利润最大化为目标的,农业保险业务则因为自然条件差异大、经济发展不平衡导致经营本身风险过高(见表2)。
从表2资料可以看出我国农业保险净赔付率非常高,平均高达87.4%,再加上经营成本,保险公司基本是在亏损经营,由此,农业保险经营主体逐渐减少,农业保险的有效供给不足。目前,国内开办农业保险并有一定规模的,只有人民保险公司、中华联合和2004年3月成立的上海安信农业保险公司,其他股份制保险公司基本未予涉及。

(2)保险公司在经营农业保险上存在一些技术障碍。主要表现:①费率厘定难。费率的厘定是以过去一段时间的平均风险损失为基础的,由于我国目前没有这方面的长期准确可靠的统计资料,给费率的厘定造成了困难。②责任确定难。保险经营的原则之一是风险的一致性,而我国地域广阔,各地的社会经济、自然条件、作物种类、灾害种类等都不相同,保险责任很难从技术上确定。③亏损理赔难。由于农业保险的保险标的是有生命的动植物,且在不断的变化中,很难准确预计该产品的未来市场价值和损失程度。
(3)保险范围小,保险品种少。农业保险涉及农业的整个过程,包括农作物收割后储藏、加工并将农作物运输到最终市场,农业生产过程中所使用的财产即房屋、机器、设备和工具、加工厂等,以及从事这些活动的人的保险。而目前中国的农业保险主要集中在农作物保险和养殖业保险,由于我国农业保险的高赔付率,商业保险公司为降低损失已经取消经营风险较大的保险品种,保险品种已由最多时的6O多个下降到目前的不足3O个。目前主要有农产品险、家禽综合保险、森林火灾保险、烤烟保险等。
2.农业保险有效需求不足
(1)农民的保险意识薄弱。我国的农民因为长期受到小农经济的传统观念影响,加上文化素质水平不高,比较注重眼前的既得利益,而对事情的发展缺乏全盘的考虑,风险大的投保不起,风险小的认为没必要投保。同时金融保险业在农村渗透不深,如2002年农村固定资产投资完成额8011.1亿元,其中金融保险业只占5.3亿元,农村社会对金融保险意识淡薄,对保险更是觉得可有可无,听天由命。
(2)经济承受能力有限。我国农险费率较高,一些地区的农险费率高达9%1O%,而我国农民年收入原本就很低,各种开销又必不可少,剩下的可支配收入微乎其微,农民想保交不起钱。从下表的数据便可看出我国农民的可支配收入限制了他们对保险的购买。
3.政府政策倾斜力度不够
鉴于农业在国民经济中的重要地位,世界上各个国家都十分重视农业保险。各国政府把农业保险视为农村救济、农业贷款、农产品价格保护等政策的一部分,来稳定农业生产,增加农民收入。包括政府出资建立初始资本、准备金、负担全部或大部分经营管理费的同时,还给予保费补贴,日本政府补贴水稻保

费的50%"60%,麦类保费的50%~70%;法国对农业保费补贴为5O%8O%;韩国是5O%;瑞典是66%;美国补贴53%;菲律宾补贴56%~80%。(数据来源:王小平《对农业保险几个问题的认识》)另外还对农作物一切险的经营实行免税政策;凡在全国推行农业保险的国家,都是由政府或政府扶持的商业公司、再保险公司为农业保险提供再保险。美国、加拿大、法国等国更是从2O世纪3O年代就开了政策性农业保险的试验,政府对农业保险实行低费率、高补贴的政策。而在我国,由于国家财力等方面的限制,近年来我国财政用于农业的支出一直在8%附近徘徊,财政对农业保险的支持严重不足,政府对农业保险除免交营业税外,同其他商业保险一样,无任何财政补贴和配套的政策予以支持。
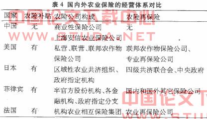
4.农业保险经营体系不健全
国外农业保险经营除了有政府的经济支持,还有完整的经营体系;而我国农业保险经营缺乏专业保险公司介入,资本结构单一,使得经营策略和具体业务受到局限。农业保险业务再保险更是一片空白,使保险公司的风险得不到有效分散和补偿。在这种不完整的经营体系下农业保险很难有发展的空间。
5.农业保险缺少法律支持
目前,世界上大多数国家都对农业保险给予经济和法律的支持,制定了农业保险法及其实施细则,以保证农业保险体系的顺利建立和业务的协调运作,使农民的利益得到保障。尤其发达的资本主义国家对农业保险立法的重视远超出一般的商业规范性法律制度,其政府制定专门的法律对开展农业保险的目的、性质、办法等作了规定。美国和日本早在1938年就制定了《农作物保险法》,美国1994年制定了《克林顿农作物保险改革法》。而我国只在适用于商业保险的《保险法》中规定“国家支持为农业生产服务的保险事业,农业保险有法律、行政法规另行规定”,并且《保险法》还规定保险公司只能采取股份有限公司和国有独资公司两种组织形式,不利于我国农业保险的开展。
对策研究
1.增加对农业保险的财政支持
农业保险是政策性很强的险种,由于农业生产的特殊性,按市场运作厘定费率农民买不起,保险公司赔不起,鉴于农业保险对农业生产经营的重要作用,政府应给予必要的政策倾斜和财政支持。首先是财政资金支持,即按照WTO规则所允许的“绿箱政策”,用财政资金补贴农业保险业务费率或直接补贴经营主体;其次是税收支持,如免除经营种植业、养殖业的经营主体和农业保险经营主体的营业税和所得税;三是给予一定的金融和费用支持,增加农业贷款,放宽农民贷款的条件等。
需注意的是,政府补贴要量力而行,在目前政府财力有限的情况下,只能对几种关系到国民生计的主要农作物提供一定的支持,使其优先形成一个比较完全的市场,待时机成熟后循序渐进、逐步推进。
2.构建合理的农业保险组织体系
(1)建立国家政策扶持的主体多元化的商业保险经营模式。根据各国经营农业保险的经验,农险的开展是要由财政支持的,当前国内多数人认为的主要经营模式一是政府扶持,商业性保险公司代理农险政策性业务;二是政策性保险公司;三是互助保险经营机构。鉴于我国正处于经济建设中,财政能力有限,不可能完全由政府补贴。同时由于我国地域广阔,农业和农村经济发展不平衡,农业风险差异性大,因此,现阶段我国农业保险经营应立足于市场化经营,辅以国家政策扶持的主体多元化的商业保险经营模式。以商业性农业保险公司为主,在国家政策和资金的支持下对不同地区的不同对象采用适合本地的农业保险经营模式;对不同的地区和保险责任采取在社会范围内筹集农业保险基金实施农业灾害的预防和救助。
(2)建立分散农业风险的再保险体系。再保险是保险人将承担自己的风险和责任向其他保险人进行保险的行为。西方国家在推行农业保险业务时都利用行政手段建立多层次的再保险体系,特别是避免特大自然灾害对农业和农民的影响,并且都对在保险费标准、管理费用、经营亏损进行全部或部分补贴。而我国的农业保险缺乏再保险的安排,使得风险过于集中在经营主体自身、难于分散,影响经营主体的经营效果。建立农业再保险体系是改变我国农业保险窘况的重要举措。因为农业再保险不仅是对农险业务的支持,更是使农业保险走向良性循环的制度安排。农业再保险通过扩大原保险人的承包能力、保障业务经营的稳定性、增加原保险人的可运用资金等方面,对农业保险的可持续发展有着重要的支持作用。鉴于我国的特殊国情,可由国家出资建立农业再保险公司,与原保险人的再保险业务遵从商业规则,国家对再保险业务给予一定的补贴,以鼓励其对农业再保险的承保。
3.提高农村保险市场的有效需求
(1)增强农民的保险意识。要针对农民保险意识淡薄的实际,采取农民可以接受和理解的方式,向农民宣传农业保险的意义和作用,让他们了解农业保险、认识农业保险、购买农业保险、宣传农业保险,建立起保险公司和客户之间的亲和感、信任感,使农民真正积极主动地参加农业保险。
(2)科学制定保险费率,加快提高保险经营技术。在试点的基础上摸索制定符合我国国情的农业保险费率以及保费补贴测算方法,按农民可以接受的标准制定保险费率。此外,要加快提高包括监测技术、精算技术、理赔技术在内的各项农业保险的经营技术。
(3)增加农民纯收入。增加农民纯收入是提高农业保险有效需求的重要途径。由于农业生产成本高,各种消费支出多,农民的剩余可支配收入显得很少,这必然影响农民对农业保险的购买力。所以,目前必须为农民开辟增收的道路,如加大对农业生产的资本投入,进一步减少农业方面的税收,降低农业贷款利率等,从而提高农民对农业保险的积极性。
(4)合理确定保险险种。尽管农业风险高,但不是所有的农业险都需要政策性的经营,对多风险农作物,例如大米、小麦、水稻等给予政策性补贴。而一般的保险产品如冰雹灾害保

险、洪水险等可采用商业性经营。同时农险险种还要适合当地实际情况,我国是农村区域经济,比如,江西、湖南、广东、广西的优质早稻种植占全国面积的78%,东北三省的优质玉米和大豆分别占41%、63%,中原区是牛羊肉产业带,”三北”是奶业产业带等(《中国农村统计年鉴》2003),经营险种的选择不能一概而论。
4.健全农业保险法律法规应认真研究和借鉴发达国家的成功经验,加快农业保险的立法,从法律上明确政府、保险公司与被保险人之间的权利、义务关系,从政策和财政上予以支持,建立起确保农业持续发展和农村长期稳定的保障机制。鉴于我国的实际情况,我国农业保险立法应涵盖农业保险的保障水平、会计核算制度、精算制度、初始资本金筹集数额和方式、财政补贴标准及计算方法、管理费和保险费分担原则、异常灾害条件下超过总准备金积累的赔款和处理方式、税收规定、各有关部门的配合、资金运用等与我国农业保险政策扶持相适应的方面,并且要在实践中不断吸取经验加以充实完善。
5.引进具有农业保险先进技术和管理经验的外资保险公司国外有很多保险公司具有丰富的农险经营经验。如法国安盟保险公司在我国保险公司缩小农业保险业务的时候,他们却看到了我国农险市场的巨大潜力,并通过努力已经获得了在中国组建财产险分公司经营农业保险的准许证。因此,我们要继续引进像法国安盟保险等具有农业险经营的先进技术及管理经验的外资或合资保险公司,这有利于我们接触掌握国外比较成功的行业经验,探索适合我国国情的农业保险经营道路,促进我国农业保险的发展。





