ͼƬ 基于范围经济的企业投资决策约束机理研究_亚洲体育官网_dafa888体育-在线|下载

亚洲体育官网_dafa888体育-在线|下载

当前位置:主页 > 毕业论文 > 财务管理 > 投资决策 > >

基于范围经济的企业投资决策约束机理研究

来源::未知 | 作者:亚洲体育官网_dafa888体育-在线|下载 | 本文已影响

【摘要】能否发展或培育出新的竞争优势是决定企业的范围扩张战略取得成功的关键。本文以企业投资的范围经济来源为出发点,考察企业在范围扩张中影响竞争优势培育的因素,从而推导出企业投资决策的范围经济约束模型。 
   【关键词】企业范围投资 决策 约束机理 
   
   一、企业范围经济来源 
   
  由于“木桶效应”的存在,企业在生产经营过程中常出现一些资源得不到充分利用的现象。“木桶效应”又称为“短板效应”,它告诉我们一个由多块木板构成的木桶储水量的大小取决于其最短的那块木板的高度。同样的道理,一个企业生产经营能力的大小,是由其最少资源因素的多少来决定的。维持一个企业生产经营的顺利进行所涉及到的因素有资金的流动性和充裕度、掌握的技术、管理能力、生产流水线运转的充分程度、品牌效应等,其中任意一个因素都是制约企业生产发展的一块“木板”。为了避免企业内部不经济性的存在,就需要对企业在生产经营过程中的内部剩余资源进行充分利用,以提高企业利用资源的能力和效率。 
  不同的剩余资源有着不同的性质和特点,这也决定了企业利用这些剩余资源的方法,从而决定了企业的投资方式。进一步将企业生产经营活动中需要利用的资源在其专用性和非专用性的特性上分为两种类别:专用性资源和非专用性资源。专用性资源,主要包括生产、营销分配与服务系统、专业技术知识与诀窍、商标专利等;非专用性资源,主要包括企业商誉、管理技能(组织结构、人力资源管理、企业文化制度等方面)、资金等。 
  专用性的资源的特点是专业性、系统性强、转换改造性差,往往不容易利用到其他的领域中去。所以,当一个企业的专用性资源出现剩余和闲置时,只有将其固定成本分摊到尽可能多的业务中才能取得范围经济效应。这是因为,即使企业只有单一产品也要建立一套完整的生产、配送销售系统,当利用已有的系统进行相近的其他产品的生产销售时,通常不需要追加过多的投资而是将其进行小幅度调整就可以胜任新的任务。所以,在出现专用性资源剩余和闲置的情况下,企业最经济的多元化扩张方式是以这些资源为轴心进行同类产品的开发、生产与营销的横向扩张。 
  非专用性资源,往往指企业商誉、管理技能、技术开发与创新体系等无形资源,这些大多体现在资本运作及其实践中,体现在具有特殊才能和企业家才能的经理人身上。由于多数高层管理层的经营技能具有一定的通用性,而不一定针对某种产品,所以企业往往既可以以产业链的上下游为方向进行纵向扩张也可以开展非相关多元化的投资。纵向扩张方式是通过将原来的市场买卖关系转换为企业内部的行政调拨关系,从而使得企业在财务、交易环节、组织结构等方面产生“1+1>2”的协同效应。虽然企业的业务范围较以前扩大,但扩大经营范围后所产生的协同效应能够使平均成本得到摊薄从而实现范围经济。 
   
   二、企业范围经济与竞争优势 
   
  范围经济不仅存在着内在经济性,也存在外在经济性。范围经济的内在经济性是指当一个企业从专攻一种产品或服务转向生产多种产品或提供多种服务的时候,其成本得到降低、利润得到提高、效率得到提升的一种经济现象。范围经济的外在经济性不仅表现为因行业生产适应市场需求的品种增加而给单个企业带来更多的发展机会和收益;同时也包括同一地区范围内多个企业生产多种相同产品或通过专业化分工生产多种相关产品而给单个企业带来的益处,即形成的聚集(C1usters)效应。从范围经济的内在经济性和外在经济性可以发现:在一个企业的多元化扩张过程中,范围经济的实现对企业在资源利用、生产成本、信息获得和产品差异和减小经营风险方面对其培育和发展竞争优势是有促进作用的。 
  1、资源利用优势。从范围经济来源上看,企业范围经济的实现是基于企业对其闲置资源的充分利用。当企业资源利用率提高后,意味着企业在各生产要素投入数量既定的情况下,产出的种类和数量较之前增加了。所以说当企业实现范围经济后资源的利用效率得到提高,这也增强了企业的赢利能力。 
   2、生产成本优势。当一个企业能将其闲置资源充分使用时,最直接的后果就是能降低其生产成本。范围经济形成的生产成本优势,从内在方面看是企业范围经济所产生的生产成本优势,是从分摊固定成本、降低变动成本两大方面表现出来的。固定成本的分摊主要表现为企业厂房折旧、固定费用的分摊等;可变成本的降低主要是在降低采购成本、提高资源利用率等方面。从外在方面来看企业范围经济主要表现为降低交易成本、形成人力资源的有效供给、获得专业化信息、获得机构和公共设施支持、更好的促进力及对管理效果的有效评价等,具体表现就是提高企业的生产效率。外在范围经济的形成,更易吸引政府或其他公共机构对专门基础设施和公共品的投资,如培训项目、专业质量中心、测试实验室、专业化展览馆、交通、行业协会、学校等。 
  3、信息获得优势。从企业多元化扩张路径角度上看,无论企业是通过相关多元化扩张还是非相关多元化扩张,其对市场、对客户的接触边界都有不同程度的扩大。反馈回的信息越及时、越可靠,企业就越能在第一时间把握市场竞争激烈情况、上游原材料的供应状况、下游客户的需求情况。范围经济所创造的信息优势能增加企业在其行业参与竞争过程中的主动权。 
   4、产品差异化优势。企业实现范围经济的特征之一就是企业生产的产品和提供的服务种类的差异化。差异化是指企业提供产品的多样性,包括产品的质量、功能、外观、品种、规格以及提供服务。这样可以满足不同层次客户多样化、个性化的需求并提高市场占有率、提高客户对其品牌的忠诚度等。 
  5、减小经营风险优势。范围经济形成的成本优势和差异化优势,体现了企业在产品、品质和价格方面的竞争力。同时,企业长期建立起来的美誉度、总结出的经营管理技巧和建立起来的营销平台又能减少新产品投放市场的周期,在给消费者带来便利的同时也能加快企业资金周转速度、降低企业潜在的市场风险。 
   
   三、企业投资决策范围经济约束机理 
   
   虽然企业通过多元化扩张过程实现范围经济对其竞争力的提升有促进作用,但是企业并不能无限制的多元化扩张。原因是当企业过度多元化扩张时会使得资源配置过于分散、运作费用过大,经营管理难度也随之增大,此时企业将会面临“多元化陷阱”。 “多元化陷阱”现象解释了企业为什么不能无限制的多元化扩张,也就是当企业多元化扩张过程中处于范围不经济状态时就会是企业处于不利的竞争地位。 
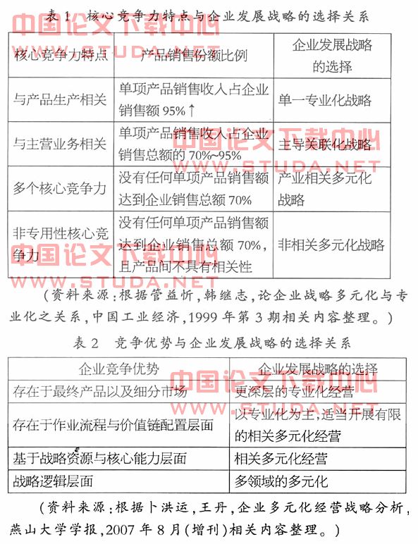
  在不考虑外部影响因素的前提下,本文认为企业所具备的核心竞争力、企业所保持的竞争优势、多元化战略的经济利益和成本决定了企业的扩张战略的选择,同时也决定了企业范围扩张的深度与广度(见表1)。 
   1、企业所具备的核心竞争力。企业所具备的核心竞争力的特殊性不仅决定了企业是相关多元化扩张还是非相关多元化扩张,而且决定了企业的多元化扩张程度。与产品生产联系相关的核心竞争力往往都使得企业在同类产品的不同种类上进行相关多元化经营;像管理技能、品牌商誉等核心竞争力往往促使企业在纵、横向一体化的相关行业甚至非相关的其他产业开展多元化经营。一般而言,企业多元化程度越深,所需具备的资金、技术、管理、人力等要求就越高,实施的难度就越大,需要承担的风险也就越高。 
  企业多元化发展战略有时候之所以难以成功,往往是因为难以将自身的核心竞争力顺利引入到新的领域,或是已形成的核心能力转移之后被慢慢稀释、淡化,导致最后不能保持原有的核心能力。因此,企业应用转移核心能力的方式进行多元化,这样可以达到降低成本提高整个企业的战略竞争优势的目的。 

2、企业所保持的竞争优势。企业在根据自身所具备的核心竞争力选择了合适的多元化发展战略后,新的发展战略必然对企业先前的竞争优势产生影响,可以增强或者削弱原有的竞争优势、或是创造出新的竞争优势。企业所保持的竞争优势决定着企业的多元化发展战略的深度与广度。卜洪运,王丹(2007)对企业所保持的竞争优势和企业多元化发展战略的关系有如下观点(见表2)。 
    
  新的竞争优势难以形成和保持一方面是因为核心能力的转移存在着一些障碍,其中最困难的是属于无形资源的那部分核心能力的转移;另一方面是由于刚形成的竞争优势没有得到巩固和加强就急于开拓新的领域,造成实力的分散。 
  3、多元化战略的经济利益和成本。(1)经济利益主要来自于三个方面。一是单位生产成本的降低。与生产经营有关的方面出现协同效应后,会导致生产、销售和管理过程中产品单位成本的降低,产品单位成本的降低直接表现为企业产品在价格上的竞争优势。二是交易成本的节约。企业在与独立厂商之间进行业务活动的时候,企业之间的交易中会产生巨大的成本,主要的成本包括谈判、生产的延误和破坏等等。多元化扩张后,对于有业务关联的部门之间的交易成本和沟通成本会得到节约。三是企业品牌价值等无形资源的价值增值。无论企业是通过并购或是绿地投资,其结果是企业的规模也随之扩大,这样一来企业声誉也会随之提高。声誉、品牌等无形资源的增值一方面给企业在谈判中增强了获胜的砝码、增强对高端人才的吸引力,另一方面可以弥补企业在固定资产上投资产生经济利益的滞后效应,带来企业在投资过程中的资产总价值的增值。(2)多元化扩张战略会给企业带来以下几个方面成本投入的增加。一是总生产成本的提高。随着企业规模的扩张,其生产经营的种类和范围必然也随之扩大,这样原材料的采购量、员工数量、生产线的投入将会是十分巨大的。二是总管理成本的增加。这主要表现在员工成本的上升,对员工有效的激励和监控难度更大,以及企业的特有资源过度分摊导致优势资源被稀释。三是组织成本的增加。多元化经营意味着企业组织规模的扩大,企业流程的变化,组织与管理层次的增加、跨度增加,总之是意味着企业内部结构的复杂化,由此产生的问题便是对企业组织与管理的需求的增大。多元化扩张所带来的组织活动的复杂化和企业原有组织和管理结构的矛盾成为企业多元化扩张的约束和障碍。四是“寻租”成本。一般而言,行业平均利润率(有的地方也做行业吸引力)越高的话,进入的壁垒就越大。企业为了进入这个新的高利润的行业不免要和各相关部门、同行业企业打交道,这个过程中不免存在一个“寻租”成本。 
  通过以上分析,总结得出企业所具备的核心竞争力、所形成的竞争优势、扩张过程中的成本、经济利益等四个要素在企业在扩张过程中实现范围经济的作用机理如图2所示。 
   
  企业所具备的闲置资源的组合决定了企业所具备的核心竞争力的性质,不同的核心竞争力直接影响着企业多元化扩张的战略选择。企业在选择的扩张战略实施过程中要么会加强原有的竞争优势、要么会产生出新的竞争优势。发展战略调整过程中企业是否实现了范围经济可以根据企业所得到的经济利益的多少和所付出成本的大小的差值来衡量,当企业在新战略的实施过程中所获得的经济利益的增加值大于企业付出的成本时,则认为企业的多元化发展战略能实现范围经济效应;反之说明企业在多元化发展过程中没有实现范围经济。 
   
  【参考文献】 
  [1] 张丛义:多元化经营的协同效应[J].化工管理,2002(6). 
  [2] 尹义省:如何利用企业多角化的范围经济效应[J].企业管理,1997(7). 
  [3] 陈章武、李朝晖:范围经济:获得竞争优势的一种思路[J].经济管理,2002(12). 
  [4] 章新:金融市场化与企业投资决策[J].经济学家,2006(6). 
  [5] 康荣平、柯银宾:企业战略框架中的多元化经营[J].企业改革与管理,1999(1). 


亚洲体育官网_dafa888体育-在线|下载

热榜阅读TOP

本周TOP10

基于范围经济的企业投资决策约束机

基于范围经济的企业投资决策约束机

【摘要】能否发展或培育出新的竞争优势是决定企业的范围扩张战略取得成功的关键。本文以企业投资的范围经...